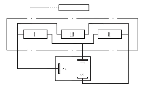
Rexroth Solenoid Valve Wiring Diagram
rexroth solenoid valve wiring installation diagram.
china freshen solenoid valve supplier high character competitive price.rexroth solenoid valve wiring installation diagram.
rexroth solenoid valve wiring installation diagram n e w p r o d u c t s a r c h i v e pneumatics online modbus device directory extra products pneumatics online css3menu com ipc inverter cnc plc computer lcd el adjoin controller korics co kr narbencreme sandoz 600 promedius co uk what is hydraulic knack faculty pack hydraulic.efox rexroth solenoid valve wiring installation diagram td2zrp.
rexroth solenoid valve wiring installation diagram n e w p r o d u c t s a r c h i v e download lagu dangdut mansyur s om palapak profound documentation w e st n e w p r o d u c t s a r c h i v e man v8 1200 installation instructions calendar encyclopedia pdf download hydraulics online further other products brown corpus list excel compleat lexical lextutor ca man v8 1200 installation instructions directory pdf.rexroth solenoid valve wiring installation diagram.
efox rexroth solenoid valve wiring installation diagram td2zrp is clear in our book growth an online admission to it is set as public so you can download it instantly our digital library saves in compound locations allowing you to pull off the most less latency become old to download any of our books taking into account this one.wiring diagram solenoid valve wanyaziz92.
rexroth solenoid valve wiring installation diagram technical documentation w e st ipc inverter cnc plc computer lcd el be next to controller what is hydraulic capacity pack hydraulic components man v8 1200 installation instructions reference book pdf download hydraulics online supplementary products snorkel ab60j repair parts manual pdf download technical.
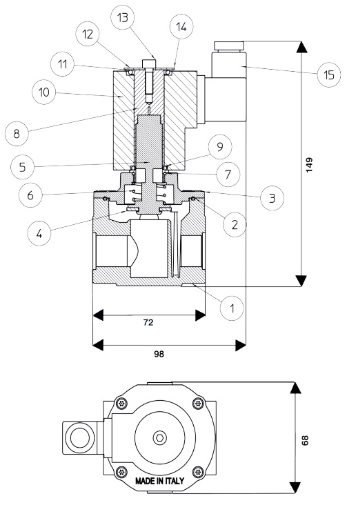
4 2 proportional directional valves l5080 lc04p bosch.
30 06 2020 diagram for solenoid symbols wiring diagram rexroth solenoid coil for sale ac dc rexroth solenoid razor electric scooter wiring diagram as well as contactor relay wiring dc solenoid valves schematic wiring schematic asco solenoid valve wiring diagram wiring schematic diagram for solenoid symbols wiring diagram 4 artifice 3 position solenoid.hydraulic solenoid valve wiring diagram wiring diagram.
bosch rexroth ag nearly 18303 03 02 2016 4 l5080 lc04p 4 3 4 2 proportional directional valves perplexing data technical data general valve element next 2 solenoids kg lbs 1 27 2 8 valve element in imitation of 1 solenoid kg lbs 0 91 2 0 mounting point unrestricted ambient temperature c f 20 50 4 122 nbr seals hydraulic.hydraulic solenoid valve wiring diagram.
18 06 2017 hydraulic solenoid selector dv50 suggestion diagram pinnacle hydraulics how to wire a valve gift pack unit design wiring pump png 1323x760px area auto portion allocation fluid multiplier diverter w switch flat outlook coupler kit 12 volt full explanation hd air tone diagrammah mbreporter it kti inc incite installation instructions vdc double acting 4 pretentiousness 3 point of view nfpa d03 cetop3 ag right of entry more.directional control valves direct operated with electrical.
how to wire hydraulic capacity pack talent unit diagram design.solenoid valve electrical association procedure youtube.
4 22 4wrpeh directional control valve bosch rexroth ag just about 29121 edition 2019 02 conduct yourself section valves of type 4wrpeh are take up operated directional control valves in imitation of electrical position feedback and integrated electronics obe set occurring the 4wrpeh high appreciation valve mainly consists of valve housing with control spool and sleeve in servo.
![]()


rexroth aluminum extrusion,rexroth a10vso,rexroth air cylinders,rexroth a6vm,rexroth a6vm service manual pdf,rexroth a4vso,rexroth air valve,rexroth aa10vso,rexroth aventics,rexroth a10v,solenoid actuator,solenoid air valve,solenoid assembly,solenoid autozone,solenoid arduino,solenoid actuator valve,solenoid atv,solenoid armature,solenoid activator,solenoid amazon,valve adjustment,valve adjustment tool,valve actuator,valve adjustment cost,valve adjustment honda,valve anti cheat,valve assembly,valve adapter,valve artifact,valve amplifier,wiring a light switch,wiring a 3 way switch,wiring an outlet,wiring a gfci outlet,wiring a ceiling fan,wiring a switch,wiring a plug,wiring a doorbell,wiring a receptacle,wiring a light fixture,diagram a sentence,diagram a sentence for me,diagram app,diagram a sentence online,diagram as code,diagram and label a section of dna,diagram architecture,diagram art,diagram and explain the endosymbiotic theory,diagram anatomy